Reinventing.AI/How to Build an AI Mindmap Generator Assistant

  • $49

How to Build an AI Mindmap Generator Assistant

  • Zoom
  • $49

You'll learn to build an innovative new solution that leverages AI and the latest top of the line LLM platforms (Google AI Studio & OpenAI Platform) to create an assistant that generates mindmaps and visual aids. I'll show you step by step how to generate these PLUS turn this solution into an AI tool! You can create useful and beautiful visual aids for presentations, reports, blog posts, social media and more.

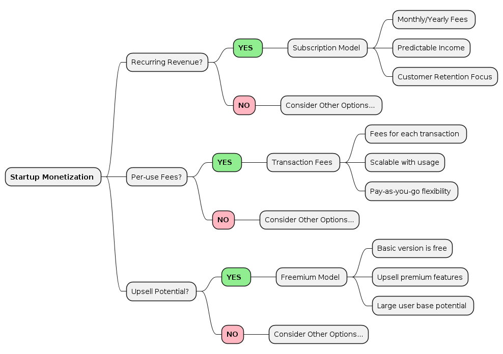
Example Mindmaps — Completely AI Generated!

These were all generated from a prompt request on the first shot. Far surpassing the results of traditional mindmap plugins.

Why You Should NOT Miss Reinventing.AI Webinars

Join in LIVE to learn cutting-edge AI solutions and get everything you need to implement them.

🖱️Step by Step No-Code Instructions & Materials

While some of these concepts sound intimidating, no coding is needed. Follow along and start building!

🔴 Watch & Learn AI Skills On Your Free Time

If you can't make the live webinar time, you can still get immediate access to replays.

📈 High ROI AI Solutions & Workflows Await You

Each live webinar covers AI skills that will empower you to offer new services and innovative solutions.

Join the Reinventing.AI Accelerator

Get Instant Access to ALL LIVE Webinars Each Month

Special Launch Offer: $149 per month for a limited time.

Save $91 per month and get over $2650 in BONUS OFFERS:

☑️ The Ultimate AI Course on Prompt Engineering ($595 Value)

☑️ 1 Year of SmartGPT Prompting Tools ($300/yr)

☑️ Exclusive Community Membership ($588/yr)

☑️ 1-on-1 AI Strategy Call ($125) + more.

  • $198/mo or $1,599/yr

Reinventing.AI Accelerator

  • Includes 4 products
  • Includes 102 events
  • Includes 8 private spaces

Build and sell autonomous agent workflows. Get instant access to 100+ premium AI apps, agent skills, and full-stack systems. Includes weekly live training, codebase templates, and 1:1 advisory to help you turn AI into a scalable revenue engine.

Includes 8 private spaces

  • 🆕 Reinventing AI Training Updates
  • 💡 Reinventing.AI Accelerator Members
  • 📰 AI Industry News
  • 🔧 AI Tools & Resources
  • 💬 General AI Discussion